product/產品中心
為品牌創造核心價值
您當前位置>: 首頁 > 產品中心 > 觸摸控制MCU > IFA8022觸摸型MCU
IFA8022觸摸型MCU(OTP)
發表時間:2021年01月18日
文章來源:
瀏覽次數:1379
IFA8022觸摸型MCU(OTP)
IFA8022觸摸型單片機是一款OTP型單片機,內建3路硬件PWM通道和4路觸摸通道,可以通過編程靈活地實現各種不同的客戶功能需求。 通過編程IFA8022可以實現最多4路觸摸輸入onewire輸出的模式;通過編程,IFA8022還可以實現各種不同頻率的PWM輸出形式,比如實現燈光七彩氛圍模式,恒流驅動照明模式,恒壓驅動照明模式。
IFA8022還可以通過編程實現水面霧化(微孔霧化)補水儀功能,通過編程輸出100-120KHz的PWM正弦波,驅動微孔霧化片,是性價比最高的單片觸摸霧化驅動方案芯片。

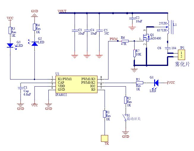
下圖為一款車載霧化器控制電路:
通過IFA8022一顆觸摸單片機實現車載霧化器的各種控制功能,包含車子震動自行啟動霧化器開始工作,觸摸開機關機,觸摸選擇噴霧定時功能以及指示燈的各種顯示狀態控制等。是一款性價比特別高的單芯片觸摸控制解決方案。

通過編程開發,IFA8022可以實現各種不同的功能,英菲智科技公司致力于為客戶提供各種定制開發方案,以滿足客戶各種不同的需求實現客戶的收益最大化。



相關產品中心查看更多









